You are now in the main content area

High Interest, Low Adoption. A Mixed-Method Investigation into the Factors Influencing Organisational Adoption of Blockchain Technology

Pie chart depicting interest in adopting blockchain technology by sector

Figure: Structural Model with Path Coefficients

Summary

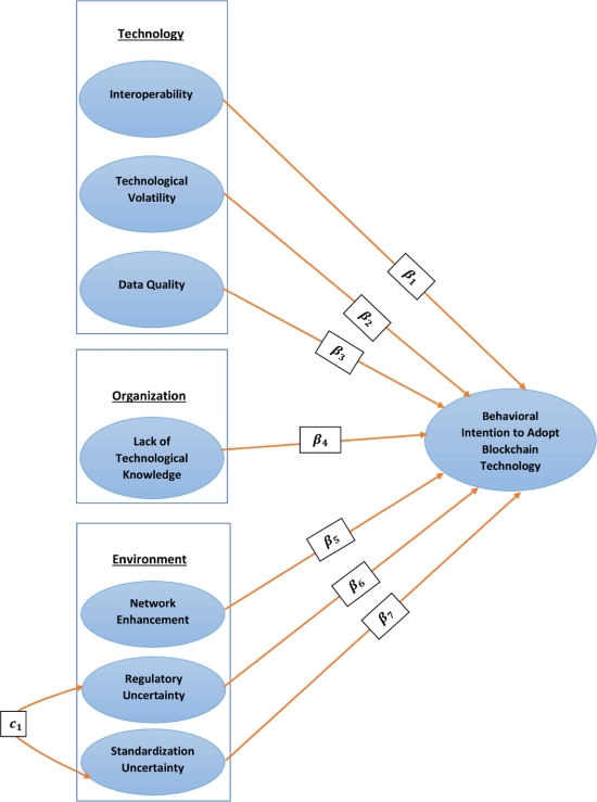
This study examines the factors influencing blockchain’s adoption intention as a whole, relying on an organisational perspective and the Technology-Organisation-Environment Framework (TOE). To organise and investigate the factors and to study blockchain technology adoption intention, this research employs a mixed-methodology. After an extended literature review, first, a qualitative approach is used to discover the factors from primary data collected from 25 interviews. Second, a quantitative survey is employed directly relating the factors to blockchain adoption intention and empirically testing them with 146 employees from 71 North American organisations. A total of 15 factors are discovered, seven are tested, and six are significant. In particular, the technology factors perceived interoperability and perceived data quality have a positive impact upon blockchain adoption intention, while the effect is negative for perceived technological volatility, regulatory uncertainty, standardisation uncertainty and the perceived lack of technological knowledge.

Keywords

Blockchain Technology, Adoption, Organisation, Mixed-Method, Theoretical Framework, Technology-Organisation-Environment Framework (TOE)

2023 Journal Impact Factor: 10.5

Publication date: October 2022

Links

References

APA Dehghani, M., Kennedy, R. W., Mashatan, A., Rese, A., & Karavidas, D., (2022). High Interest, Low Adoption. A Mixed-Method Investigation into the Factors Influencing Organisational Adoption of Blockchain Technology. Journal of Business Research, 149, 393-411.
BibTeX

@article{dehghani2022high,
author= {Dehghani, Milad and Kennedy, Ryan William and Mashatan, Atefeh and Rese, Alexandra and Karavidas, Dionysios},
title= {High Interest, Low Adoption. A Mixed-Method Investigation into the Factors Influencing Organisational Adoption of Blockchain Technology},
journal= {Journal of Business Research},
year= {2022},
volume= {149},
pages={393--411},
doi= {10.1016/j.jbusres.2022.05.015}
}

DOI https://doi.org/10.1016/j.jbusres.2022.05.015
IEEE M. Dehghani, R. William Kennedy, A. Mashatan, A. Rese, and D. Karavidas, “High Interest, Low Adoption. A Mixed-Method Investigation into the Factors Influencing Organisational Adoption of Blockchain Technology,” Journal of Business Research, vol. 149, pp. 393–411, Oct. 2022.
ISSN
0148-2963

Acknowledgement