You are now in the main content area

Appointment of Clinical Academic Portfolio Leaders Procedures (ACAPL Procedures) for the School of Medicine

I. Purpose
 

These procedures (the “Procedures”) assist in the interpretation and application of the Appointment of Clinical Academic Portfolio Leaders Policy (“Policy”) and set out the process for implementing the Appointment of Clinical Academic Portfolio Leaders Policy (ACAPL Policy). These procedures outline the composition, formation and functioning of Committees, including information on who Chairs each committee and how. They include direction on the collegial administration of intra-term assessments, reviews, and searches.

These Procedures are subject to change via processes internal to the School, with the advice and consultation of the Provost and Vice-Provosts as necessary, and shall not require further approval from University entities.

II. Committees

Role of Committee Chairs

The senior administrator to whom the Clinical Academic Portfolio Leader Position reports shall serve as the Chair of the Committee. Please see Schedule One for clarity as to the type of senior administrator that should chair the committee for each type of Clinical Academic Portfolio Leader. The Chair is a non-voting Committee Member but may participate in discussions on an equal basis. The Chair is responsible for:

a. Developing and forming a Committee.

b. Ensuring that all procedures related to nominations, elections and appointments of review and search Committee Members are properly conducted in accordance with these Procedures. Any unusual situations related to Committee formation will be addressed in consultation with the VDCFA and/or VPFA.

c. Achieving a Committee composition which advances the University’s commitment to equity, diversity, inclusion and accessibility, and adding specific knowledge and experience when necessary.

d. Ensuring that all Committee Members are familiar with the process and all materials under consideration. If applicable, facilitating transparent information sharing between the search firm and the Committee.

e. Ensuring that all Committee Members have read and agreed to abide by the Rights and Obligations of Toronto Metropolitan University Committee Members.

f. Ensuring that all deliberations of the Committee are conducted in an atmosphere of collegiality and mutual respect, where concerns can be fully and collegially addressed.

g. Ensuring that meetings are accessible (consider individual accessibility needs and institutional standards), and when possible, are held during regular business hours.

h. Developing procedures and rules, in consultation with Committee Members, to guide the work of the Committee that are consistent with this and other University policies. These include but are not limited to:

i. confidentiality and record management;

ii. attendance and quorum (each committee shall establish rules regarding quorum for meetings, rules regarding how attendance or absence may affect the right to vote on certain issues, etc).;

iii. defining a majority sufficient for decisions of various kinds (e.g. for regular business, for a final recommendation, etc.);

iv. input from the community and portfolio staff;

v. identifying key issues related to the portfolio based on input from the community and portfolio staff and/or strategic directions of the portfolio as determined by the Chair;

vi. selection criteria and rating/ranking methodology;

vii. advertising and application requirements (internal, external, international);

viii. screening of curriculum vitaes (CVs) and short-listing of candidates;

ix. interview process and questions;

x. reference checks; and

xi. site visits, presentations and/or other components of the search and assessment process.

i. Ensuring that when there is significant concern with respect to compliance with relevant principles, confidentiality, Conflict of Interest or procedures, or another matter, the issue(s) should be brought to the attention of the Committee. The Chair in consultation with the Committee, and if necessary, with the relevant Associate Dean, Vice Dean and/or Dean/VPMA, may take necessary steps to address the issue, including seeking advice with respect to recusing a Committee Member(s), or striking a new Committee.

j. In the case of a new hire that has been selected/recruited into the role, it is the responsibility of the Chair to approach and meaningfully engage with the appropriate School of Medicine Department and/or Division to ensure that an external candidate is academically and clinically qualified; and to seek their recommendation for the external candidate to join the Department or Division of which they may ultimately become a clinical faculty member. Each department may develop a process through which they consult and/or receive feedback from their Department Head/Division Director (if not already a Member of the department) and departmental colleagues, if appropriate. The Chair may also need to liaise with leaders within affiliated hospitals, institutions, or clinics to ensure that the incumbent has the ability to fulfill the clinical obligations set forth within the Clinical Faculty Policy including but not limited to physical office space, administrative resources, and clinical privileges.

II. Committee Composition

a. Committees shall be composed of the number and type of elected and appointed Committee Members as set out in Schedule One below, provided that if after a second call for nominations, an insufficient number of individuals from a required type are nominated, the Chair in consultation with the appropriate decanal role may determine that alternative individuals are eligible to be elected to the Committee.

b. Each Committee shall be constituted in a manner to have diverse representation.

c. All learners (students, residents, or clinical fellows) must be in good academic standing to serve as a Committee Member. Assent must be granted by their academic supervisor (e.g. Associate Dean of Undergraduate Medical Education or their delegate, Residency or Fellowship Program Director).

d. Incumbents are not eligible to sit on Committees for their current Clinical Academic Portfolio Leader Position.

e. In considering appointments to a Committee, the Chair shall make every effort to increase the participation of women, racialized people, First Nations, Métis and Inuit (FNMI) Peoples, persons with disabilities and 2SLGBTQ+ people.

f. Each Committee shall select a Committee Member to act as the Equity Advocate. The Equity Advocate must complete equity, diversity and inclusion training offered by/through the OVPFA, and shall be responsible for ensuring that the Committee adheres to the values of equity, diversity, inclusion, and accessibility in all aspects of their work. The Equity Advocate is not required to be from an equity-deserving group.

III. Elections & Appointment of Committee Members

a. This Appointments committee will include at least one (1) but not more than five (5) members at each of the following levels. The only exception will be in the first five years of the formation of the School of Medicine where it may not be possible to have sufficient numbers of individuals in every category.

1. Those at the rank of Clinical Professor or Professor.

2. Those at the rank of Associate Clinical Professor or Associate Professor.

3. Those at the rank of Assistant Clinical Professor or Assistant Professor.

4. Those at the rank of Clinical Instructor of Lecturer.

5. Those who are trainees or learners (students, residents, postdoctoral or clinical fellows).

b. The School of Medicine will hold elections every two (2) years for standing members of the joint ACAA & ACAPL (“Appointments”) committee that is accountable and reports to the School of Medicine Council. These individuals will be randomly selected from within this elected pool to sit upon various ACAPL search or renewal committees.

c. All members of ACAPL Search/Review committee will be drawn from this standing Appointments committee. The candidate receiving the most votes will serve; subsequent candidates to a total of up to twenty (20) will be chosen from the list in the order of most votes as long as their Department or Division is not already represented, such that the elected members will all be from different Departments or Divisions. In the event that there are not candidates from at least four (4) Departments/Divisions, then the selection will proceed in a similar manner so as to minimize the potential for one Department/ Division to dominate.

d. The nomination and election of elected Committee Members will follow the Senate Election Procedures except as modified herein, including voting by secret ballot, and will be supported by the Office of the Dean within the School of Medicine.

e. The nomination period for elected Committee Members should be open for at least seven (7) business days.

f. Each individual who is qualified to vote may vote for up to the number of Committee Member positions available to be filled.

g. Both Clinical Faculty (who are non-TFA members) and cross-appointed TFA members (Pre-tenure faculty members, tenured faculty members and limited-term faculty members) may vote in electing clinical faculty/faculty members to the standing Appointments Committee. Learners would be elected by their respective organizations (e.g. Medical student council or Professional Association of Residents in Ontario [PARO] Site Committee).

h. The candidate receiving the most votes will serve; subsequent candidates will be chosen from the list in the order of most votes as long as their Department/Division is not already represented. If there are no candidates from the number of Departments/Divisions needed to fill the number of elected Committee Members, then the selection will proceed in a similar manner, selecting a second Member from an already represented constituency, but not a third, until all other constituencies have reached two Members. This is to minimize the potential for any one constituency to dominate.

i. Where more than one constituency election must be held to determine the Membership of a Committee, all the constituency elections for the Committee shall be held simultaneously or as close to each other as practically possible. In any event, none of the election results shall be announced until all elections have been held for a specific Committee.

j. If there remain vacancies after the second election and after the process identified in 3.g. above, the Chair, after consultation with the Committee Members, may initiate ad hoc procedures for striking a fully composed Committee; provided that a written record of actions to strike a fully composed Committee shall be provided to all Committee Members before the start of Committee work.

k. A Chair shall be responsible for appointing Committee Members from specified constituencies as set out in Schedule One. In making such appointments the Chair shall consider diversity, experience, and appropriate representation. For certain positions (e.g. Division Director or Program Director), the Chair may opt to favour the constituency most affected by the position as specified in Schedule One.

l. Should a Committee Member elected or appointed from one constituency experience a change in their main role, the Chair in consultation with the Committee, shall decide whether the Committee Member remains on the Committee, considering such matters as community representation and the potential for conflict of interest. Clinical Faculty Members/cross-appointed TFA Faculty Members on the Committee who assume a Department Head/Division Director role of a Department/Division, or whose term as a Department Head/Division Director ends while the Committee remains in process, are normally excluded from this consideration and may continue to serve. The only exception to this clause would be if the individual finishing the term has taken the role as the senior administrator to which the position that is undergoing an active search would report (e.g. a Vice-Dean becomes the Dean, and then may serve as the Chair to select a new Vice-Dean to fill their old role).

m. Once elections for the review and/or search Committee are complete, all appointed Committee Members confirmed, and the Committee has met once, no Committee Member may become a candidate.

IV. Committee Support

a. The Office of the Dean shall make every reasonable effort to keep their website up-to-date with information on the role, responsibilities, Incumbent, and term length of each Clinical Academic Portfolio Leader Position. The Office of the Dean shall keep the University community informed of any pending and active reviews and searches via the Office of the VPFA.

b. Both the Office of the Dean and the Office of the VPFA shall maintain a resource page on the University’s Faculty Recruitment resource page that provides Committees with best practice advice, information, and steps in making strategic hiring decisions consistent with the values and principles of the University.'

c. At the request of the Chair, after notifying the Committee, a non-voting resource person(s) may be assigned to the Committee from Human Resources, the Office of the VPFA, or from the Office of the Dean to support the Committee in the discharge of its responsibilities. Such limited, non-voting resource persons shall be governed by the same confidentiality provisions as Committee Members regarding any information or deliberations to which they are party.

d. Where appropriate, a Committee may consult with internal and/or external colleagues and stakeholders with necessary specific expertise to assist the Committee with its activities. Such limited, non-voting participants shall be governed by the same confidentiality provisions as Committee Members regarding any information or deliberations to which they are party.

e. In rare instances, and only for the cases of Assistant Deans, Deputy Department Heads, and Research Centre/Institute Directors, the Chair may engage an executive search firm to assist the Committee with its activities, with the School-level approval of the Dean/VPMA, with a recommendation to the Provost for final approval to initiate this process. The selection of such a firm shall be carried out in compliance with the University’s procurement policies. Notwithstanding the engagement of a search firm, the Chair shall retain control over the search process. Materials gathered and shared by the search firm shall be made available to all Committee Members.

V. Conflicts of Interest

a. If a Committee Member fails to declare a perceived conflict of interest, the Chair or any other Committee Member, shall bring the matter to the Committee’s attention. The Committee shall consider the matter and decide whether a conflict exists, whether the matter warrants the Committee Member’s removal from the Committee, or whether any other action should be taken to mitigate the conflict. In the event there is no agreement among Committee Members, or between the Committee and the Chair, the matter will be referred to the VPFA for a ruling.

VI. Replacement and Disbandment

a. During the term of a Committee, if a Committee Member ceases to be a Committee Member for any reason, a successor will be chosen in the same manner as the Committee Member withdrawing, unless in the judgment of the Chair in consultation with the Committee, the selection process is so far advanced that a new appointment to the Committee would be inappropriate, in which case the seat will remain vacant.

b. During the term of a Committee, if a learner Committee Member of a Committee ceases to be enrolled at the University, but remains willing and able to continue to serve as a Committee Member, the Chair may, at their discretion, permit the learner to continue to serve or appoint a replacement learner Committee Member.

c. Under certain unusual circumstances a Committee may need to be disbanded early. Such circumstances include but are not limited to:

1. when a Committee has sustained a loss of membership sufficient to undermine its functioning as a deliberative body;

2. hen there has been a serious breach of policy that compromises the process; and

3. where there has been sufficiently severe conflict on the Committee to undermine its functioning.

When such circumstances exist, the Chair will discuss the concerns and the possibility of disbanding the Committee and with the Dean/VPMA. If a majority of the Committee, through voting by secret ballot, agrees that disbanding is in order, the Committee is disbanded and a new Committee will be established in accordance with these procedures as soon as reasonably possible. If the Committee does not agree that disbanding is in order, the matter will be referred to the Dean/VPMA and/or the VPFA who will meet with the Committee to discuss the issue, and then make the final determination regarding disbanding within ten business days.

Part 2: Reviews and Searches

1. Review Procedures (See Appendix 1 for a flow chart)

a. At the beginning of the final year of an Incumbent’s first term (typically by July 1 depending on the start date of their first term), the senior administrator responsible for a Clinical Academic Portfolio Leader will ask the Incumbent whether they wish to be considered for reappointment for a second term.

b. An Incumbent interested in being considered for a second term shall indicate this in writing to the senior administrator to which they report.

c. In the event the Incumbent indicates they do wish to be considered for a second term, the senior administrator that they report to shall strike a Review Committee which shall undertake a review of the Incumbent in accordance with the procedure listed below. If the Incumbent indicates that they are not interested in being considered for a second term, the senior administrator shall strike a Search Committee and shall follow the procedures set out in Section 2, below. The Incumbent will henceforth not be eligible to apply through the search, once they have declined a second term.

Review Committee Procedures

a. The Review Committee shall assess the Incumbent’s performance to date, and prospects for future performance. This will include:

1. A review of the relevant Clinical Academic Portfolio Leader specifications against which the Incumbent was selected; an updated CV provided by the Incumbent, an accurate summary of the intra-term performance assessment, as well as of any other previous evaluations of the Incumbent’s performance completed by the relevant senior administrator; any responses to intra-term assessments by the Incumbent; and any other material that the Chair or the Incumbent wishes to bring to the attention of the Committee.

2. Seeking input from direct reports, peers, colleagues, external stakeholders (e.g. hospital or clinical administrators at affiliated teaching sites) and other appropriate members of the University community regarding:

i. The Incumbent’s performance up to the time of the intra-term performance assessment and since (which will include some sort of multisource feedback about their performance as a leader).

ii. Priorities of the portfolio as identified at the time of appointment and intra-term.

3. Current issues and future direction of the portfolio:

i. Individuals shall be invited to provide submissions in writing to an appropriate office as determined by the Chair. Anonymous submissions will not be considered. However, the receiving Office will ensure the confidentiality of all submissions and shall provide the Review Committee with anonymized submissions so that the identity of those submitting the submissions are only known to the Chair and the Dean/VPMA. In rare instances, the OVPFA will be brought in to consult upon matters and provide guidance to the aforementioned individuals at the discretion of the Dean/VPMA.

ii. The Review Committee will provide the Incumbent with an anonymized summary of the submissions for review and comment. All anonymized summaries should be an accurate reflection of the input received.

iii. The Incumbent will provide the Review Committee with a self- evaluation of their performance and will have an opportunity to respond in writing to the anonymized summary.

iv. The Review Committee will meet with the Incumbent to review the assessments and to discuss the Incumbent’s vision and priorities in respect of a renewed appointment.

b. Having due regard for the information listed in (a) above, the Committee will render its own judgment with respect to the reappointment of the Incumbent. If sufficient Committee Members (in accordance with the rules established by the Review Committee) agree as indicated by a secret ballot vote, the Review Committee will make a recommendation to the Chair, providing supporting arguments and sufficient rationale as to whether the Incumbent should be reappointed or not. If the input received under 3.i. above is clearly positive or clearly negative regarding the Incumbent but the Review Committee is making a recommendation that is contrary to the feedback (e.g., the Review Committee recommends reappointment when the feedback received was clearly negative), then the Review Committee’s recommendation must clearly address this inconsistency and provide specific rationale as to why their recommendation should be accepted.

c. If the Chair agrees with the Review Committee’s recommendation:

1. not to reappoint the Incumbent, the Review Committee will be reconstituted as a Search Committee and a search will commence. The Incumbent will not be eligible to apply for the Academic Administrative Position.

2. that the Incumbent should be reappointed, the Chair shall make the recommendation to the Dean - who, upon approval, who will forward the decision for information to the OVPFA and Provost and Vice President Academic. Upon approval, the Review Committee’s work concludes and the appropriate office begins the appointment process.

d. If the Chair disagrees with the recommendation of the Review Committee regarding the reappointment of the Incumbent, the Chair will provide their rationale to the Review Committee and will ask the Committee to reconsider its recommendation.

e. If, after the Review Committee’s recommendation, the Chair disagrees with the Review Committee’s recommendation, the work of the Review Committee is concluded, and the Review Committee will become a Search Committee and a search will commence.The Incumbent will be eligible to apply for the Clinical Academic Administrative position.

f. If after reconsideration, the Chair agrees with the Committee’s recommendation that the Incumbent should be reappointed, the recommendation shall go to the Dean for approval. Upon approval, the Review Committee’s work concludes and the appropriate office begins the appointment process.

g. An Incumbent may at any point inform the Chair in writing that they no longer want to be considered for reappointment. Upon receipt of such notice by the Chair the Incumbent will then not be eligible for reappointment for a second consecutive term; and the Review Committee will become a Search Committee and a search will commence. The Incumbent will not be eligible to apply for the Clinical Academic Administrative position.

h. No Committee Member of a Review Committee that recommends against reappointment of an Incumbent may be a candidate in the following search for the Academic Administrative Position.

i. If the Incumbent indicates that they are not interested in being considered for a second term, the Committee will be deemed a Search Committee and follow the Search Committee procedures in Section 2 below.

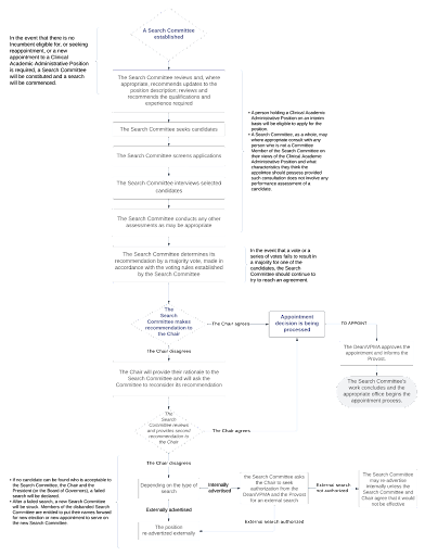
2. Search Committee Procedures

If a search process was preceded by a reappointment review process, the existing Committee Members of the Review Committee have the first opportunity to continue as Committee Members on the Search Committee. In the event they are required, any replacement Committee Member will be added to the Search Committee in the same category and using the same manner (election or appointment) as set out in Schedule 1 below.

In the event that there is no Incumbent eligible for, or seeking reappointment, or a new appointment to a Clinical Academic Administrative Position is required, a Search Committee will be constituted and a search will be commenced. The Search Committee’s mandate is to seek and recommend the best candidate for the Clinical Academic Portfolio Leader position. Towards that end, the Search Committee:

i. Reviews and, where appropriate, recommends updates to the position description;

ii. Reviews and recommends the qualifications and experience required;

iii. Seeks candidates;

iv. Screens applications;

v. Interviews selected candidates; and

vi. Conducts any other assessments as may be appropriate.

1. A person holding a Clinical Academic Portfolio Leader position on an interim basis will be eligible to apply for the position.

2. A Search Committee, as a whole, may where appropriate consult with any person who is not a Committee Member of the Search Committee on their views of the Clinical Academic Administrative Position and what characteristics they think the appointee should possess provided such consultation does not involve any performance assessment of a candidate.

a. A Committee shall make a recommendation to the Chair as to which candidate should be appointed to the Clinical Academic Portfolio Leader. The recommendation of the candidate shall be determined by a majority vote of the Search Committee, made in accordance with the voting rules established by the Search Committee. In the event that a vote or a series of votes fails to result in a majority for one of the candidates, the Search Committee should continue to try to reach an agreement.

b. Except in the circumstances of interim appointments or an extension of an Incumbent or interim appointment, there will be no appointment made from a search in the absence of a positive recommendation from the Search Committee.

c. If the Chair agrees with the Search Committee’s recommendation of a candidate, the recommendation shall go to the Dean/VPMA for approval. Upon approval of the Dean/VPMA and informing the Provost, the Search Committee’s work concludes and the appropriate office begins the appointment process.

d. If the Chair disagrees with the recommendation of the Search Committee, or after due consideration and discussion the Search Committee is unable to make a recommendation, the Chair shall ask the Search Committee to reconsider. If the Search Committee is unable or unwilling to provide another recommendation, the following options are available:

i. In the case of an internally advertised search, the Search Committee may ask the Chair to seek authorization from the Dean/VPMA and the Provost for an external search. If such authorization is granted, the Search Committee will continue on that basis;

ii. If authorization for an external search is not granted, and the Search Committee has not re-advertised internally, the Search Committee may so advertise unless the Search Committee and Chair agree that re- advertising would not be effective, in which case a failed search will be declared and the Search Committee will be dissolved. If the Search Committee has already re-advertised and reached the same position with no recommendation acceptable to the Chair, a failed search will be declared and the Search Committee dissolved; or

iii. In the case of an externally advertised search, the Chair may ask the Search Committee to re-advertise externally and continue on that basis or the Chair may declare a failed search. If after re-advertising the Search Committee still makes no recommendation acceptable to the Chair, a failed search will be declared.

e. If no candidate can be found who is acceptable to the Search Committee, the Chair and the President (or the Board of Governors), a failed search will be declared.

f. After a failed search, a new Search Committee will be struck. Members of the disbanded Search Committee are entitled to put their names forward for new election or new appointment to serve on the new Search Committee. Members of a disbanded search committee may be entitled to compete for the role subsequent to a failed search.

3. Advertising positions

If a Review Committee is reviewing an Incumbent’s performance because they are seeking a second term, the Clinical Academic Portfolio Leader Position does not need to be advertised. Otherwise, all vacancies in the Clinical Academic Administrative Positions must be advertised internally or externally as set out below.

“Internal” advertising of a vacancy means there will be written notice of a vacancy in a Clinical Academic Portfolio Leader Position and call for applicants circulated within the University including posting on the Toronto Metropolitan University Career Opportunities website.

“External” advertising means there will be written notice of a vacancy in an Clinical Academic Portfolio Leader Position and call for applicants circulated concurrently both internally within the University, including posting on the Toronto Metropolitan University Career Opportunities website, and externally, including in at least one advertisement in a publication accessible to qualified candidates such as a major social media platform, Toronto daily newspaper, a newspaper with a national reach, an academic educational publication or approved professional publication.

All advertising and search measures to encourage applications from diverse communities will be carried out with the assistance of the Office of the VP, Equity and Community Inclusion, and Human Resources.

A decision to advertise externally is subject to budgetary approval and shall be made by the Chair after receiving the Search Committee’s advice.

In the event a Clinical Academic Portfolio Leader Position is only advertised internally, the candidate pool for this position is to be limited to any Clinical Faculty Member (Clinical Instructor, Full-time or Part-time, but not Adjunct). There is an expectation that if a Part-time clinical faculty member becomes a Clinical Academic Portfolio Leader that they must apply to become a Full-time clinical faculty member.

Schedule One - Chairs of Selection/Review/Renewal & Committee Composition

This section of the procedures clarifies the Chair and composition of the committees for the selection, review, and renewal of the following roles:

  1. Research Centre/Institute Directors within the School of Medicine;
  2. Clinical Faculty Directors within the School of Medicine;
  3. Clinical Faculty Leads within the School of Medicine;
  4. Department Heads within the School of Medicine;
  5. Deputy or Associate Department Heads within the School of Medicine;
  6. Division Directors within Departments in the School of Medicine;
  7. Program Directors within the Divisions/Departments in the School of Medicine.

Clinical faculty members will be drawn from the School of Medicine Council’s Appointments Committee (which will elect its members every 2 years as outlined in section III). The initial draw will be sequential to fill the various spots to ensure there is a distribution of roles across departments/divisions and also ranks. The Chair of the committee shall also bear in mind other intersectional identities (e.g. clinical site of origin, gender, race/ethnicity, full-time vs. part-time clinical faculty status) when composing the selection committee.

 

Research Centre or Institute Directors, School of Medicine

Source/Composition

# of Members

(S)elected by

Vice-Dean, Research or a Vice-Dean with overlapping interests and/or the Dean/VPMA (Chair)

1

Ex Officio 

(Non voting)

Another Research Centre/Institute Director

1

Committee Chair

At least one (1) elected clinical Faculty Member to be drawn from the elected individuals within the Appointments pool

  • This member may be double counted with the below divisional members if possible

1

Clinical Faculty 

[election into the Appointments Pool]

At least three (3) members of the Research Centre or Institute with one representing each group (if possible):

  • Assistant Clinical Professors
  • Associate Clinical Professors
  • Clinical Professors

3

Elected by the Research Centre or Institute members


If it is not possible to fill these roles via election, the Chair may appoint individuals in consultation with the Senior staff administrator within the Research Centre or Institute.

Dean’s appointees:

  • One shall be the senior staff administrator within the portfolio (or their delegate)
  • One shall be a learner or early career scholar (e.g. Clinical Scholar) who is/could be situated within the research centre or institute 

2

Dean

Total

8 (7 if elected is double counted)

7 voting members

Clinical Faculty Directors, School of Medicine

Source/Composition

# of Members

(S)elected by

Assistant Dean or Associate Dean, or their delegate, overseeing or related to the portfolio (Chair)

1

Ex Officio 

(Non voting)

At least three (3) elected clinical Faculty Members from the Appointments Committee to be drawn from the elected individuals within the Appointments pool

3

Clinical Faculty 

[election into the Appointments Pool]

Dean’s appointees:

  • One staff administrator with the portfolio
  • One shall be a learner within the Clinical Faculty Director’s portfolio

2

Dean

Total

6

5 voting members only

Clinical Faculty Leads, School of Medicine

Source/Composition

# of Members

(S)elected by

Assistant Dean or Associate Dean, or their delegate, overseeing or related to the portfolio (Chair)

1

Ex Officio 

(Non voting)

At least three (3) elected clinical Faculty Members from the Appointments Committee to be drawn from the elected individuals within the Appointments pool

3

Clinical Faculty 

[election into the Appointments Pool]

Dean’s appointees:

  • One staff administrator with the portfolio
  • One shall be a learner within the Division Director’s portfolio

2

Dean

Total

6

5 voting members only

Committee for Department Head, School of Medicine


Source/Composition

# of Members


(S)elected by

Dean or Vice Dean, Clinical Faculty Affairs (Chair)

1

Ex Officio

(Non Voting)

Clinical faculty members with representation from more than one Department/Division, and at least one of the following:

  • Direct report (e.g. Deputy Head, Residency Program Director) (1 max)- to be appointed by the Dean
  • Educational leader within the Department (1 max) - to be appointed by the Dean
  • Researcher/scholar within the Department - to be drawn from the elected individuals within the Appointments pool
  • Junior clinical faculty member within their first 5 years of their practice (1 max) - to be drawn from the elected individuals within the Appointments pool

4

Clinical Faculty [election into the Appointments Pool]

or
Dean’s Appointment (for listed roles)

Non-clinical tenured faculty member, preferably one who is cross-appointed to the School of Medicine

1

Faculty

[election]

Dean’s appointees:

  • one shall be a medical learner who is directly impacted by the Department Head’s role
  • one shall be a full-time senior administrator 

2

Dean

Total

8

7 voting members only

Deputy or Associate Department Heads, School of Medicine

Source/Composition

# of Members

(S)elected by

Department Head or Deputy Department Head or Vice-Dean, Clinical Faculty Affairs (Chair)

1

Ex Officio 

(Non voting)

At least one (1) elected clinical Faculty Member to be drawn from the elected individuals within the Appointments pool

  • This member may be double counted with the below divisional members if possible

1

Clinical Faculty 

[election into the Appointments Pool]

At least four (4) members of the Department and representing various Divisions within the Department, one representing each group (if possible):

  • Clinical Instructors
  • Assistant Clinical Professors
  • Associate Clinical Professors
  • Clinical Professors

4

Elected/selected by the Department members wherever possible

Dean’s appointees:

  • One staff administrator with the portfolio
  • One shall be a learner within the Division Director’s portfolio

2

Dean

Total

8

7 voting members

Division Directors within Departments, School of Medicine

Source/Composition

# of Members

(S)elected by

Department Head or Deputy Department Head or Vice-Dean, Clinical Faculty Affairs (Chair)

1

Ex Officio 

(Non voting)

At least one (1) elected Clinical Faculty Member to be drawn from the elected individuals within the Appointments pool

  • This member may be double counted with the below divisional members if possible

1

Clinical Faculty 

[election into the Appointments Pool]

At least two (2) members of the Department and representing various Divisions within the Department, one representing each group (if possible):

  • Junior clinical Faculty (Assistant Clinical Professors / Instructors)
  • Senior clinical Faculty (Associate Clinical Professors, Clinical Professors)

2

Elected/selected by the Department members wherever possible

Dean’s appointees:

  • One shall be a Division Director within the same Department with a related clinical area
  • One staff administrator with the portfolio
  • One shall be a learner within the Division Director’s portfolio

3

Dean

Total

6

5 voting members only

Program Directors within the Divisions/Departments, School of Medicine

Source/Composition

# of Members

(S)elected by

Division Director within the main clinical speciality, or 

the Department Head (or delegate), or

the Associate Dean of Postgraduate Medical Education (or delegate) (Chair)

1

Ex Officio 

(Non voting)

At least one (1) elected Clinical Faculty Members to be drawn from the elected individuals within the Appointments pool

  • This member may be double counted with the below divisional members if possible

1

Clinical Faculty 

[election into the Appointments Pool]

At least two (2) members of the Department and representing various Divisions within the Department, one representing each group (if possible):

  • Junior Clinical Faculty (Assistant Clinical Professors / Instructors)
  • Senior Clinical Faculty (Associate Clinical Professors, Clinical Professors)

2

Elected/selected by the Department members wherever possible

At least Dean’s appointees:

  • One shall be a Program Director within the same Department with a related clinical area
  • One staff administrator with the portfolio
  • One shall be a learner within the Division Director’s portfolio

3

Dean

Total

6 members

5 voting members only

Please note that Associate/Assistant Program directors are not mandated to follow the above procedures and are considered outside of the TMU Policies and Procedures. Those selecting these individuals should attempt to emulate similar equity-based practices for selecting these individuals.

Appendix 1: Review Committee Procedures

Appendix 2: Search Committee Procedures