You are now in the main content area

Naming Procedures

● Related Documents: Naming Policy; Coordination of Donation Appeals and Gift
Acceptance Policy
; Sponsorship Policy

● Owner:  Vice-President, University Advancement

● Approval Date: October 2023

I.     Purpose

These procedures (the “Procedures”) set out the process for the proposal, review, approval
and revocation of Benefactor Namings, Contributor Namings, and Commemorative
Namings, and assist in the interpretation and operationalization of the Naming Policy (the
“Policy”).

II.     Definitions

All capitalized terms not otherwise defined in these Procedures have the meanings set out
in the Policy.

1.    Delegated Approver means the individual authorized to approve a Naming proposal
as set out in Appendix “A” or as otherwise designated by the President with regard
to a specific exceptional circumstance.

2.    Initiating Unit means the unit or division that identifies and is responsible for
coordinating the approval of a Contributor Naming opportunity.

III.     Benefactor and Contributor Naming Proposal Submission and Consideration

1.    The Benefactor and Contributor Naming Approval Process Flowchart sets out the
process by which the University shall approve Benefactor Naming proposals and
Contributor Naming proposals.

2.    University Advancement (“UA”) may propose Benefactor Naming opportunities to a
potential Benefactor in the course of fundraising discussions. If the proposal is
deemed to raise sufficient interest, then UA shall bring forward the proposal to the
NRC for information and the NRC may provide feedback on the naming proposal.

3.    An Initiating Unit may propose Contributor Naming opportunities to a potential
Contributor in the course of funding discussions. If the proposal is deemed to raise
sufficient interest, then the Initiating Unit shall bring forward the proposal to the NRC
for information and the NRC may provide feedback on the naming proposal.

4.    UA or the Initiating Unit shall consider feedback received from the NRC, and shall
incorporate the feedback into the reputation analysis and supporting documentation
provided to the Delegated Approver as appropriate.

5.    The Delegated Approver shall consider the proposal, supporting documentation and
other relevant information and make a decision. The Delegated Approver
communicates the decision to UA or the Initiating Unit, and NRC.

6.    A Benefactor Naming that will be funded by a future Gift (e.g. bequest) will not be
considered for approval until the Gift is realized.

7.    The Minimum Naming Valuation Guidelines (set out in Appendix “B”) are
established by UA to set baseline thresholds to name an Asset, in accordance with
the Policy. University Advancement may establish a named trust cost centre at any
dollar value for any duration.

IV.     Approved Benefactor and Contributor Namings

1.    The Delegated Approver is responsible for effecting the approved Benefactor Naming
or Contributor Naming and associated signage, including working with University
Relations on a design and bearing all associated costs not otherwise borne by the
Benefactor or Contributor.

2.    Fabrication of physical signage for a Benefactor or Contributor Naming should only
be undertaken upon receipt of at least 40% of total funds committed for the Gift or
Contribution.

V.     Commemorative Naming Proposal Submission and Consideration

1.    The Commemorative Naming Approval Process Flowchart sets out the process by
which the University shall approve Commemorative Naming proposals.

2.    Commemorative Naming proposals must be submitted by faculty, staff or students of
the University through the online Naming Request Portal for consideration by the
NRC. In considering each proposal, the NRC shall review the proposal and
supporting documentation, and shall engage additional parties as appropriate.

3.    The NRC shall meet at least two (2) times per year to consider Commemorative
Naming proposals.

4.    The NRC shall communicate their recommendation on a Commemorative Naming
proposal to the Delegated Approver, who shall review the recommendation and
consult with the NRC as appropriate, and consider the proposal, supporting
documentation and other relevant information and make a decision.

VI.     Approved Commemorative Namings

1.    The Delegated Approver is responsible for effecting the approved Commemorative
Naming and associated signage, including working with University Relations on a
design and bearing all associated costs.

VII.     Naming Revocation

1.    The University may revoke a Naming as set out in the Naming Policy.

2.    The University may revoke a Benefactor Naming or Contribution Naming if there is a
shortfall in the anticipated Gift or Contribution payment(s) or, in the University’s
opinion, unlikely prospect of completing the original commitment of the Gift or
payment of the Contribution. Following consultation with the Benefactor or
Contributor to discuss opportunity to cure, the University: (i) may revoke the naming
and offer an alternate naming opportunity commensurate with the actual giving level;
and (ii) shall not be required to return any portion of the Gift or Contribution already
received unless otherwise stated in the Gift or Contribution agreement.

3.    Naming revocation requests may be submitted by faculty, staff or students of the
University to the NRC. The NRC shall be responsible for establishing the appropriate
procedure for each request as required and engaging additional parties as
appropriate.

VIII.     Roles and Responsibility

1.    For Benefactor and Contributor Namings:

        a.    At the proposal stage, University Advancement is responsible for leading any
        required University consultation process for the approval of Benefactor
        Naming proposals.

        b.    At the proposal stage, the Initiating Unit is responsible for leading any required
        University consultation process for the approval of Contributor Naming
        proposals.

        c.    The NRC may provide feedback to University Advancement or the Initiating
        Unit on proposed Benefactor or Contributor Namings.

        d.    Once approved, University Advancement or the Initiating Unit is responsible
        for leading the review and approval process for the design of approved
        signage in coordination with University Relations, and communicating the
        Naming decision to the Executive Group ahead of any public announcement
        as appropriate.

2.    For Commemorative Namings:

        a.    At the proposal stage, the NRC is responsible for determining any required
        University consultation process for the approval of Commemorative Naming
        proposals.

        b.    Once approved, University Relations is responsible for leading the review and
        approval process for the design of approved signage.

3.    The NRC is responsible for receiving Naming revocation requests and overseeing the
process for each request.

4.    Facilities Management and Development is responsible for fabrication of approved
Naming signage in coordination with University Relations, as well as the installation
and maintenance of signage.

5.    The Delegated Approver is responsible for communicating the Naming decision to
the Executive Group ahead of any public announcement.

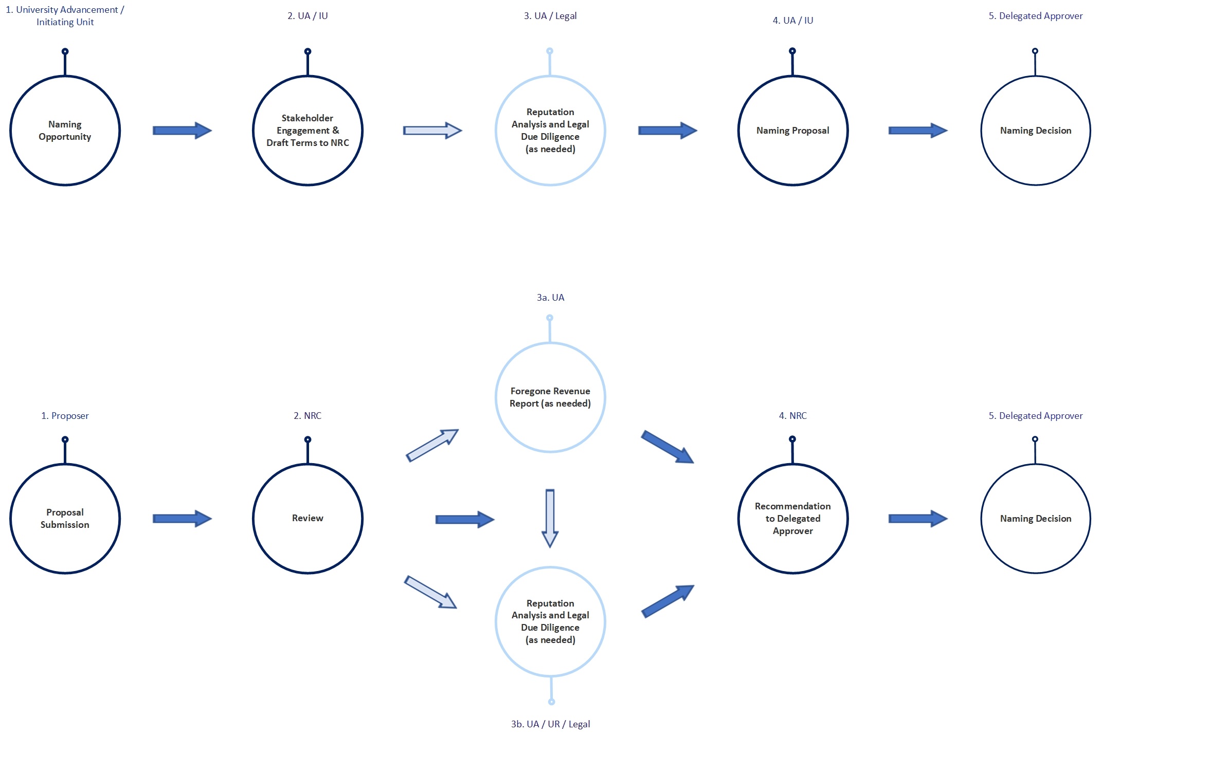
Benefactor and Contributor Naming Approval Process Flowchart

1.    Funding discussions raise the possibility of a Benefactor Naming or Contributor Naming opportunity.

2.    University Advancement (UA) or Initiating Unit (in consultation with NRC if needed) uses Naming Category Guideline to determine appropriate parties to engage for consultation, as Delegated Approver, and for information; sends naming proposal and draft terms to NRC for information and feedback.

3.    If UA or Initiating Unit deems the Name or Asset category warrants further review, then UA shall complete a detailed Reputation Analysis and request a Legal Due Diligence assessment on the potential Benefactor or Contributor from the Office of the General Counsel.

4.    UA or Initiating Unit reviews NRC feedback and provides updated terms, Reputation Analysis and Legal Due Diligence (as needed), and supporting documentation to the Delegated Approver as appropriate.

5.    Delegated Approver communicates approval or rejection to UA or Initiating Unit and NRC. As required, the Delegated Approver also communicates the decision to EG ahead of any public announcement.

Commemorative Naming Approval Process Flowchart

1.    Proposal is submitted for the commemorative naming through online Naming Request Portal.

2.    NRC reviews the proposal. If a specific Asset is proposed for naming, NRC uses the Naming Category Guideline to engage appropriate parties for consultation, as Delegated Approver, and for information.

3.    Upon request by the NRC, UA / UR / Office of the General Counsel will provide a Foregone Revenue Report (Step 3a) for the specific Asset that is proposed for naming and/or a Reputation Analysis and Legal Due Diligence assessment of the Honouree (Step 3b), if the Name or Asset category warrants one.

4.    NRC reviews the proposal and other submitted documentation, engages additional parties as appropriate, and provides
recommendation to the Delegated Approver. (NRC’s recommendation not to name is considered binding).

5.    The Delegated Approver considers the submitted proposal, makes the final decision, and communicates it to the NRC and the
Proposer (and EG ahead of any public announcement).

 

Appendix A: Naming Category Guidelines

ASSET TYPE For Consultation Delegated Approver For Information          

Divisional Subject and Program Related Assets

Labs; Lecture Series; Meeting Rooms; Non-Degree Programs; Offices; Study Rooms; Zones

_________________________________________

Graduate Student Awards; Postdoctoral Fellowship

UA, NRC, UR; EG and/or Legal (as required) 

 

_____________________

YSGS

Divisional/Decanal lead

EG, FMD

 

 

-----

EG

High Profile TMU Assets and High Profile Academic Assets 

 

Faculties; Departments; Schools; Library 

_______________________

Research Centres/Institutes; SRC - focussed Research Chairs

_______________________

Buildings; Gardens; Green Roofs; Parks; Plazas; Public Spaces; Thoroughfares

_______________________

Administrative Positions (e.g. Dean, Chief Librarian)

UA, NRC, UR; EG and/or Legal (as required) Divisional/Decanal lead or President and OVPRI or Senate (as needed), and faculty, staff and students  ---------------------------

UA, NRC, UR; EG and/or Legal (as required) Divisional/Decanal lead or President and OVPRI or Senate (as needed), and faculty, staff and students

President or Provost

 

EG; FMD; UR

 

__________

EG                                

__________

EG; FMD            

__________

EG

Other TMU Assets and Multi-Use Spaces

Athletic Facilities; Atria; Classrooms; Galleries; Info Commons; Lecture Halls; Library Spaces; Student Learning Centre (SLC) Study Spaces; Study Commons; Theatres

UA, NRC, UR; EG and/or Legal (as required) and primary space user Provost EG; FMD

Undergraduate Student Awards 

Awards; Bursaries; Scholarships

UA; EG (as required) Registrar; Divisional/Decanal lead NRC

Assets of $10,000,000 or more (for Benefactor and Contributor Namings) 

Gifts or Contributions of $10,000,000 or more

President* Board of Governors EG 

* Asset Namings at this level tend to be unique, and appropriate consultation will be undertaken in each case.

Glossary:

EG                     Executive Group
FMD                  Facilities Management and Development
NRC                  Naming Review Committee
OVPRI               Office of the Vice-President, Research and Innovation
UA                     University Advancement
UR                     University Relations
YSGS                 Yeates School of Graduate Studies

 

Appendix B: Minimum Valuation Guidelines

  Capital Projects/Physical Spaces
$10,000,000+ Building - higher of: 50% of fundraising goal or 33% of total project cost ($10,000,000 minimum)
$1,000,000-$2,000,000+ Lecture Theatre/Auditorium
$50,000-$1,000,000+ Classrooms (up to ca 100 seat capacity)
$25,000-$1,000,000+ Labs
  Academic Units/Programs
$20,000,000+ Faculty/Main Library
$10,000,000+ Department/School
$5,000,000+ Institute/Centre
  Positions
$3,000,000-$5,000,000+ Endowed Chair/Librarian/Endowed Director (e.g. Institute)
$1,000,000+ Limited Term Chair - Expendable (over 5 years)
$1,000,000+ Postdoctoral Fellowship - Endowed
$100,000+ Postdoctoral Fellowship - Expendable (over 2 years)
  Student Awards
$100,000+ Graduate Award - Endowed (requires capital to provide minimum $3,000/year per student)
$15,000+ Graduate Award - Expendable (minimum $3,000/year per student, over at least 3 years)
$25,000+ Ontario Graduate Scholarship (OGS)* (5 awards at $15,000 each)
$60,000+ Undergraduate Award - Endowed (requires capital to provide minimum $2,000/year per student)
$10,000+ Undergraduate Award - Expendable (minimum $2,000/year per student over at least 4 years)

*The Province of Ontario matches every $5,000 from the University / donor with $10,000, for a total reward of $15,000.